学校全称:安徽建筑大学
办学层次:本科
办学类型:公办普通高等学校
办学地址:安徽省合肥市蜀山区紫云路292号
联合培养院校:
(一)安徽城市管理职业学院:公办全日制普通高等职业学校,安徽省合肥市新站区淮海大道300号
(二)徽商职业学院:公办全日制普通高等职业学校,安徽省合肥市蜀山区槽郢路15号
一、招生专业及相关要求
(一)招生专业
注:1.所有专业学制均为2年,须全程脱产学习,非全日制成人专升本请咨询我校继续教育学院:0551-63513043。
2.免文化课考试退役士兵专项计划文理兼招。
3.技能大赛(具体赛事名目详见本章程第二章“报名”第一节“报名条件”)获奖面试鼓励政策考生录取比例不超过报考专业(同一联合培养院校)总计划的10%,直接录取鼓励政策考生不占用已公布招生计划。
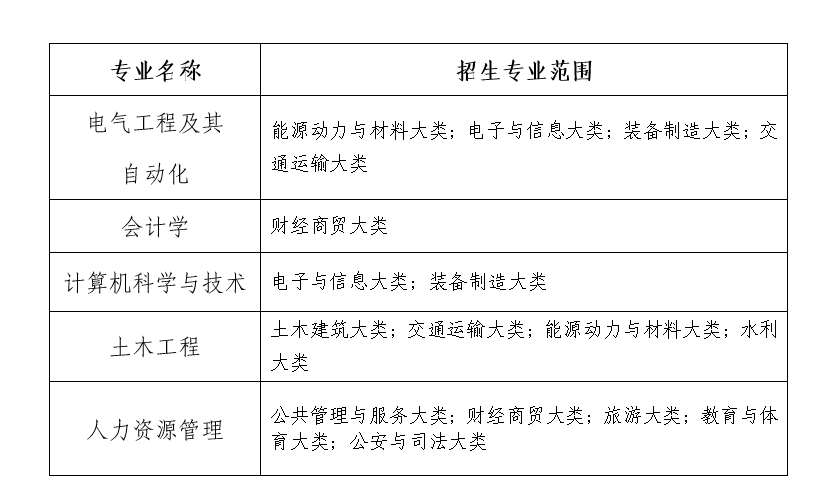
(二)招生专业范围

注:1.专业大类分类标准参照教育部高等职业教育专业目录(2021年)执行(网址:http://www.moe.gov.cn/s78/A07/zcs_ztzl/2017_zt06/17zt06_bznr/zhijiao/)。考生如据此仍不能判定毕业专业所属大类,可咨询毕业院校专业课教师,招生院校无解释权;
2.所有考生(含技能大赛、退役士兵等各类鼓励政策考生)毕业专业均须符合本表要求;
3.文科、理科、艺术类、体育类不得跨类录取。
二、报名
(一)报名条件
1.考生须为2026年安徽省省属普通高校(以及经过批准举办普通高等职业教育的成人高等院校)的应届全日制普通高职(专科)毕业生,或为在安徽省应征入伍且具有普通高职(专科)学历(毕业院校不限省份、毕业生身份不限应届/往届)的退役士兵,其中后者报名时须上传入伍地在安徽的证明。
所有考生(含申请直接录取等各类鼓励政策考生)均须参加安徽省考试院统一组织的报名(报名网址、开放时间、操作流程请关注省考试院网站或微信公众号)并取得考生号,不得跨省重复报考,身体条件符合《普通高等学校招生体检工作指导意见》的体检要求。
所有考生(含技能大赛、退役士兵等各类鼓励政策考生)毕业专业均须符合我校相应专业的招生专业范围要求(详见上表),毕业专业所属大类不符合我校要求的考生不得报考相应专业。
高职(专科)就读学校为军队院校的,要在学信网提前查询前置学历情况是否正常,有问题及时联系毕业院校解决,避免后续无法正常录取和注册学籍。
2.报考免文化课考试退役士兵专项计划的考生须为在安徽省应征入伍的大学生兵源,具体包括:
(1)高职(专科)毕业生(毕业后入伍);
(2)高职(专科)在校生(含新生)入伍,退役后完成高职(专科)学业的。此类考生在报名时须提交高职(专科)录取证明(时间在入伍前)、保留学籍证明(在校学籍管理部门办理,须加盖学校学籍管理章或教务处公章,二级学院公章不予认可),且毕业院校须为以上证明开具院校。
入伍时为高中毕业生且未被高职(专科)录取的考生不可报考该专项,可报考非免试退役士兵专项计划或普通计划。
3.申请我校鼓励政策考生还须符合以下对应条件:
(1)获三等功及以上荣誉的退役士兵考生
服役期间获个人三等功(集体三等功须为获表彰单位党政主官)及以上荣誉并完成高职(专科)学业的退役士兵,在省考试院报名系统中报名我校后,可在我校“专升本招生系统”中申请直接录取(系统网址、开放时间、申请流程见下文“报名办法”)。资格审查通过且公示无问题的,免试文化课和职业技能综合考查,按有关规定办理录取手续。
(2)省级及以上职业技能大赛等赛事获奖考生
①高职(专科)期间获得世界职业院校技能大赛总决赛争夺赛(原全国职业院校技能大赛)、中国国际大学生创新大赛(原中国国际“互联网+”大学生创新创业大赛)二等奖及以上奖项,或中华人民共和国职业技能大赛铜牌及以上奖项的考生,符合普通专升本考试招生报考条件并在省考试院报名系统中报名我校后,可在我校“专升本招生系统”中申请直接录取。资格审查通过且公示无问题的,免试文化课,按有关规定办理录取手续。
②高职(专科)期间获得世界职业院校技能大赛总决赛争夺赛(原全国职业院校技能大赛)三等奖,或省教育厅等部门联合主办的全省职业院校技能大赛一等奖,符合普通专升本考试招生报考条件并在省考试院报名系统中报名我校后,可在我校“专升本招生系统”中申请免于参加文化课考试并参加我校组织的面试。我校根据面试成绩择优录取,录取人数不超过报考专业(同一联合培养院校)总计划的10%。未通过面试且在省考试院报名系统中完成报名的考生可继续参加2026年普通高校专升本公共课和专业课考试。
为确保政策延续,2025年12月31日前已经完赛且获奖的按照2025年免试政策执行,相关赛事可在我校招生网主页“考生问答”查看,其余各类赛事均不享受鼓励政策。
(二)报名办法及志愿填报
所有考生均须严格按照《安徽省2026年普通高校专升本考试招生工作操作办法》(皖招考〔2026〕4号)规定的报名办法报名,具体报名操作流程请关注省考试院网站或微信公众号。
专升本志愿分为A段和B段,每段均设置1个院校志愿和1个专业志愿。其中A段为专项计划志愿(含免文化课考试退役士兵、非免试退役士兵和建档立卡考生共三类专项计划);B段为非专项计划志愿。符合条件的考生可兼报我校A段、B段志愿。符合文化课免试条件且填报B段非专项计划志愿的退役士兵须参加公共课和专业课科目考试。
意向报考我校的考生,填报志愿时须仔细阅读我校招生章程,综合考虑招生专业相关要求、专业课考试时间、综合考查安排等因素,避免填报无效志愿。
1.意向报考我校且符合报考条件的安徽省省属高职(专科)院校应届毕业生[含在安徽省应征入伍并在退役后完成高职(专科)学业的应届退役士兵,但不含在外省院校完成高职(专科)学业的退役士兵],在2026年3月23日10:00至3月27日17:00期间,使用电脑登录省考试院报名系统(网址:zsbbm.ahzsks.cn),注册后绑定微信号和手机号码。按照报名页面指引,完成信息填报、微信小程序采像、缴费等报名流程。报名时间截止后在任何单位以线上线下任何方式均不可补报,考生本人须通过微信小程序及时查询考试院审核状态等信息。
符合报名条件的安徽省省属高职(专科)院校非应届毕业的退役士兵须联系原毕业高职(专科)院校,由原毕业院校审核其报名资格后将考生高职(专科)阶段学籍信息录入报名系统。录入完毕后,考生按照应届毕业生报名流程,完成其他信息填报及缴费。
退役士兵考生在省考试院报名系统中“退役士兵证明材料”一栏,必须完整上传:
(1)入伍通知书(用于核查入伍地是否为安徽);
(2)退役证明(用于核查入伍、退伍时间并与录取、毕业时间互核);
(3)学籍证明(加盖毕业学校学籍管理章的学信网“教育部学籍在线验证报告”,或加盖毕业学校学籍管理章的学籍管理系统页面截图,学籍证明必须包含就读学校、专业、入学时间、复学时间、毕业时间等全部信息,用于核查入伍时是否为大学生兵源及是否能按期毕业);
(4)在新生报到后即入伍的考生如学籍证明上不能显示保留学籍起止时间,另需上传加盖毕业学校学籍管理章的保留学籍证明;
(5)高职(专科)毕业后入伍的考生另需上传毕业证。
以上材料缺少任何一项,则报名审核不予通过。
2.意向报考我校,在安徽应征入伍并在外省院校完成高职(专科)学业的退役士兵考生,须登录我校本科招生信息网(网址:https://www.ahjzu.edu.cn/zsw)主页的“专升本招生系统”,在2026年3月23日10:00至3月25日10:00期间(截止后线上线下均不可补报,该系统仅在报名时段开放),以扫描件形式上传以下证明材料:
(1)《安徽建筑大学2026年普通专升本招生外省院校毕业退役士兵申请表》(见附件1);
(2)居民身份证(人像面和国徽面,须在有效期内);
(3)高职(专科)毕业证书(或加盖毕业学校学籍管理章的学信网“教育部学籍在线验证报告”,或加盖毕业学校学籍管理章的包含就读学校、专业、入学时间、复学时间、毕业时间等信息的学籍管理系统页面截图),在新生报到后即入伍的考生如学籍证明上不能显示保留学籍起止时间,另需上传加盖毕业学校学籍管理章的保留学籍证明;
(4)退役证明、入伍通知书或上级主管部门出具的退役军人身份证明,证明须注明应征入伍时间、应征入伍地及退出现役时间。
我校将根据考生提交的报名材料审核其报名资格。审核内容包括考生基本信息、学籍(毕业证书)、应征入伍地、高职(专科)阶段专业是否符合报考专业招生要求等。
资格审核通过的考生,我校在2个工作日内,依据考生身份证、学籍信息在省考试院报名系统录入考生身份信息、毕业学校和专业信息。考生在其后按照应届毕业生报名流程,完成其他信息填报、审核及缴费。
3.意向报考我校并申请鼓励政策的考生,在按照《安徽省2026年普通高校专升本考试招生工作操作办法》在省考试院报名系统完成报名后(无此报名信息则后续无法投档录取),还需登录我校本科招生信息网主页的“专升本招生系统”,在2026年3月23日10:00至3月25日10:00期间(截止后线上线下均不可补报,该系统仅在报名时段开放),以扫描件形式上传以下证明材料:
(1)荣立三等功及以上荣誉的退役士兵考生
①《安徽建筑大学2026年普通专升本招生鼓励政策申请表》(见附件2);
②居民身份证(人像面和国徽面,须在有效期内);
③退役证明、入伍通知书或本人服役部队/退役军人事务部门开具的证明材料,证明须注明应征入伍时间、应征入伍地及退出现役时间;
④立功受奖证书内页。
(2)各级职业院校技能大赛等赛事获奖考生
①《安徽建筑大学2026年普通专升本招生鼓励政策申请表》(见附件2);
②居民身份证(人像面和国徽面,须在有效期内);
③职业院校技能大赛获奖证书(已经确定获奖但证书尚未发放的,上传参赛院校开具的参赛证明材料和参赛院校主管部门盖章的获奖名单公示页面截图)。
未按要求提交材料的考生不能取得相应申报资格,后果由考生本人负责。考生本人对所填报信息和提交材料的真实性负责,弄虚作假一经查实,取消报名录取资格,并按照教育部相关规定移交相关管理部门严肃处理。
(三)资格审核
1.根据省主管部门规定,除在安徽应征入伍并在外省院校完成高职(专科)学业的退役士兵外,考生报考资格由其高职(专科)毕业院校审核。我校将对报考免文化课考试退役士兵专项计划考生资格进行复审。
2.申请三等功、职业技能大赛获奖鼓励政策考生的资格,由我校依据考生提供的证明材料和省教育厅下达的职业技能大赛获奖总名单进行审核。具体赛事、获奖等次是否符合鼓励政策资格,由省教育厅统一认定,高校无解释权。
考生可于4月中旬在我校本科招生信息网主页查看审核通过名单,具体时间待省教育厅将获奖总名单下达高校后在我校本科招生信息网主页“考生问答”发布。审核未通过的不享受相应鼓励政策,已在省考试院系统报名的考生可正常参加2026年普通高校专升本公共课、专业课考试。
(四)缴费
报名考试费按《安徽省2026年普通高校专升本考试招生工作操作办法》要求执行,我校不另行收取其他报名考试费用。
(五)打印准考证
1.公共课考试准考证:按照省考试院规定,在公共课考试前一周登录报名网站(网址:zsbbm.ahzsks.cn)打印准考证,并根据准考证上规定的时间持第二代居民身份证和准考证到考点指定地点参加考试。
2.专业课考试准考证:通过资格审核且缴费成功的考生,须登录我校本科招生信息网主页的“专升本招生系统”,在开放时段(2026年4月16日10:00至4月19日09:00)内打印准考证。
三、考试
(一)考试科目
考试科目分公共课和专业课两部分。实行“2门公共课(各150分)+2门专业课(各150分)”的方式,即公共课考试科目分文、理两个科类,其中,文科2门公共课为“大学语文+英语”,理科2门公共课为“高等数学+英语”;2门专业课为高职(专科)阶段专业课程。
公共课统考由省考试院组织,专业课考试由我校组织。专业课考试科目如下:
专业名称 | 专业课1 | 专业课2 |
电气工程及其自动化 | 电工基础 | 模拟电子技术 |
会计学 | 管理学 | 会计学基础 |
计算机科学与技术 | 计算机专业基础 | C语言程序设计 |
土木工程 | 建筑力学 | 土木工程施工 |
人力资源管理 | 管理学 | 人力资源管理概论 |
专业课考试大纲和参考书目详见附件,免文化课考试退役士兵职业技能综合考查通用。
(二)考试时间和地点
公共课统考由省考试院统一编排考场,各市招生考试机构负责组织实施。公共课考试地点原则上设在考生报考院校所在市(兼报A、B段志愿的,公共课考试地点设在A段报考院校所在市)。
专业课考试地点设在安徽建筑大学紫云路校区(合肥市蜀山区紫云路292号,原南校区),具体考场见专业课考试准考证。各类面试、考查地点同之。
考试科目 | 考试时间 |
大学语文/高等数学 | 4月18日上午09:00-11:00 |
英语 | 4月18日下午14:00-15:30 |
专业课1、2 | 4月19日上午09:00-12:00 |
注:1.技能大赛获奖考生面试、免文化课考试退役士兵职业技能综合考查一般安排在4月中旬,我校本科招生信息网将在考前一周左右发布通知。考生可参考我校往年面试、考查方案先行准备。
2.技能大赛获奖考生面试满分100分,面试时间不超过8分钟。
3.免文化课考试退役士兵职业技能综合考查采取面试形式,满分100分,面试时间不超过5分钟。
4.两门专业课试卷开考时一起发,考试结束时一起收;考生不得携带计算器,专业课考试不需要相关复杂运算。
(三)成绩查询及复核
1.公共课按照《安徽省2026年普通高校专升本考试招生工作操作办法》执行。
2.技能大赛获奖考生面试、免文化课考试退役士兵职业技能综合考查结束后5个工作日内,专业课考试结束后7个工作日内,我校本科招生信息网将分别发布成绩查询及后续事宜通知,考生届时可在该网站“专升本招生系统”查询。专业课成绩复核申请流程届时随通知一并发布。
四、录取
按照省教育招生主管部门文件精神,公平竞争,公正选拔,科学评价,择优录取。
一志愿批次、调剂志愿批次均先进行A段录取,再进行B段录取。已被任何院校A段录取的考生,不再具备我校B段录取资格。
(一)录取原则
1.申请三等功鼓励政策的退役士兵考生和申请技能大赛获奖直接录取鼓励政策的考生:资格审查通过且公示无异议的,可享受免试就学资格。我校按照考生填报的志愿,以不占用已公布招生计划方式直接录取。
2.申请技能大赛获奖面试鼓励政策考生:通过我校资格审核后,参加我校组织的面试,根据面试成绩从高分到低分排序后按考生填报的志愿择优录取,名额不超过填报的联合培养院校对应专业总计划的10%。考生面试成绩相同且同时录取将超出专业总计划的10%时,按照考生参加职业院校技能大赛获奖级别(国家级奖项优先)和等次进行排序录取;仍相同时,按照所有面试评委评分总和(含评委最高分和最低分)从高到低排序录取。
3.一志愿A段(专项计划)
考生填报志愿后,无权自行放弃A段录取结果要求改录B段。
(1)填报免文化课考试退役士兵专项计划的考生:参加我校组织的职业技能综合考查面试,考查合格考生根据其综合考查面试成绩从高分到低分排序,按免文化课考试退役士兵专项招生计划数(同一联合培养院校)择优录取。考生综合考查成绩相同且同时录取将超出专项计划数时,按照所有面试评委评分总和(含评委最高分和最低分)从高到低排序录取。
(2)填报非免试退役士兵、建档立卡专项计划的考生:公共课达到省考试院划定的公共课考试合格分数线且专业课考试单科成绩达到60分及以上,根据考生报考的专项计划类别,对考生总成绩(公共课总分+专业课总分)从高分到低分排序,按相应专项招生计划数(同一联合培养院校)择优录取。考生总成绩相同,则按单科顺序及分数从高到低排序录取,单科顺序为:大学语文(或高等数学)、英语、专业课科目1、专业课科目2。
4.一志愿B段(非专项计划)
公共课达到省考试院划定的公共课考试合格分数线且专业课考试单科成绩达到60分及以上,按照考生总成绩(公共课总分+专业课总分)从高分到低分排序录取。考生总成绩相同,则按单科顺序及分数从高到低排序录取,单科顺序为:大学语文(或高等数学)、英语、专业课科目1、专业课科目2。
(二)计划调整原则
若一志愿招生专业生源不均衡,我校将在同一联合培养院校(不同联合培养院校之间招生计划不相互调整)内进行计划调整。调整顺序依次为:A段专业内计划调整、A段专业间计划调整、B段专业间计划调整、A-B段间计划调整、外校生源调剂。
校内调整的计划数,均按调入后所属计划类别的录取原则录取。
1.A段计划调整
(1)A段专业内计划调整
A段同一专业内各专项计划如有线上合格生源不足的情况,则将未完成的计划按照免文化课考试退役士兵专项计划、非免试退役士兵专项计划、建档立卡考生专项计划的顺序,调入合格生源充足的同专业其他专项计划。
(2)A段专业间计划调整
A段同一专业内各专项计划经调整后,如仍有剩余未完成的计划,则按照A段专业剩余合格生源数占A段剩余合格生源总数的比例,调入合格生源充足的A段其他招生专业进行取整(计算结果小数部分舍去不计)分配;仍未分配完的计划数则调入上述比例最高的专业(比例相同时调入A段报考人数最多的专业)。调入A段专业后,按照免文化课考试退役士兵专项计划、非免试退役士兵专项计划、建档立卡考生专项计划的顺序,调整到合格生源充足的同专业专项计划类别。
2.B段专业间计划调整
B段各专业如有线上合格生源不足的情况,则将未完成的计划按B段专业剩余合格生源数占B段剩余合格生源总数的比例,调入合格生源充足的其他B段专业进行取整(计算结果小数部分舍去不计)分配;仍未分配完的计划数则调入上述比例最高的专业(比例相同时调入B段报考人数最多的专业)。
3.A-B段间计划调整
A段、B段分别进行专业间计划调整后,若A、B段之间生源、剩余计划不平衡,则进行A-B段间计划调整。首先在同专业A-B段间进行调整,若仍不平衡则进行跨专业A-B段间调整。
(1)同专业A-B段间调整
A段某专业仍有剩余计划未完成,且B段同专业合格生源充足时,将A段未完成的计划调入B段同专业;反之将B段未完成的计划,按照免文化课考试退役士兵专项计划、非免试退役士兵专项计划、建档立卡考生专项计划的顺序,调整到合格生源充足的A段同专业。
(2)跨专业A-B段间调整
经同专业A-B段间调整后,A段或B段仍有剩余计划未完成的,按以下原则在A、B段间跨专业调整:
A段专业仍有剩余计划未完成,且B段合格生源充足时,按B段专业剩余合格生源数占B段剩余合格生源总数的比例,将A段未完成计划调入合格生源充足的B段专业进行取整(计算结果小数部分舍去不计)分配;仍未分配完的计划数则调入上述比例最高的专业(比例相同时调入B段报考人数最多的专业)。
反之将B段未完成的计划,根据A段专业剩余合格生源数占A段剩余合格生源总数的比例,调入合格生源充足的A段专业进行取整(计算结果小数部分舍去不计)分配;仍未分配完的计划数则调入上述比例最高的专业(比例相同时调入A段报考人数最多的专业)。调入A段专业后,按照免文化课考试退役士兵专项计划、非免试退役士兵专项计划、建档立卡考生专项计划的顺序,调整到合格生源充足的同专业专项计划类别。
4.外校生源调剂(调剂志愿)
若一志愿批次各专业经计划调整录取后仍有未完成的招生计划,将按照省考试院的统一要求向社会公布缺额计划,并在规定时间内接受校外未录取考生生源调剂。
(1)申请调剂免文化课考试退役士兵专项缺额计划的考生须符合以下全部条件:
①不接受跨专业类别调剂;
②毕业专业须符合我校招生专业范围要求;
③具备免文化课考试退役士兵专项计划的报考资格;
④参加我校另行组织的职业技能综合考查。
(2)申请调剂非免试退役士兵专项计划、建档立卡专项计划以及非专项类缺额计划的考生须符合以下全部条件:
①不接受跨专业类别调剂;
②毕业专业须符合我校招生专业范围要求;
③原报考专业与申请调剂专业公共课考试科目相同,且公共课达到省考试院统一划定的分数线;
④原报考专业的专业课考试单科成绩达到60分及以上。
(3)调剂志愿录取原则
①申请调剂免文化课考试退役士兵专项缺额计划的考生:
参加我校组织的职业技能综合考查,考查合格考生根据其综合考查面试成绩从高分到低分排序,按免文化课考试退役士兵专项缺额计划数(同一联合培养院校)择优录取。
②申请调剂非免试退役士兵、建档立卡专项缺额计划的考生:
根据考生申请调剂的专项计划类别,对考生公共课总成绩从高分到低分排序,按相应专项缺额计划数(同一联合培养院校)择优录取。考生总成绩相同,则按单科顺序及分数从高到低排序录取,单科顺序为:大学语文(或高等数学)、英语。
③申请调剂非专项类缺额计划的考生:
按照考生公共课总成绩从高分到低分排序,按相应非专项类缺额计划数(同一联合培养院校)择优录取。考生总成绩相同,则按单科顺序及分数从高到低排序录取,单科顺序为:大学语文(或高等数学)、英语。
(三)录取结果公布
拟录取名单于5月底左右在我校本科招生信息网“专升本招生系统”提供查询,之后报送省考试院,并在教育部阳光高考平台院校栏公示。考生投档录取预计于7月下旬根据省教育招生主管部门安排统一进行,经省主管部门批准正式录取后,录取通知书及新生入学指南等材料预计于8月上旬寄发,相关事宜另行通知,请关注我校本科招生信息网和“安徽建筑大学招生办”微信公众号、“安徽建筑大学本科招生”微信小程序。
五、报到注册
新生持录取通知书和高职(专科)毕业证书(退役士兵、建档立卡新生还须出具相关证明材料),在随通知书寄发的《新生入学指南》中规定的时段到联合培养院校报到入学。各类报到和入学问题(包括户口、组织关系、档案迁移转接与邮寄地址问题等)请咨询联合培养点院校并按其要求办理,咨询电话参见我校本科招生信息网发布的《安徽建筑大学2025年普通专升本预录取结果及录取分数线发布通知》(网址:https://www.ahjzu.edu.cn/zsw/2025/0523/c2435a252785/page.htm)。考生培养类型为全日制,录取后须脱产学习并服从学校各项管理制度。
无故不按期报到的一律取消入学资格。报到时不能提供高职(专科)毕业证书等材料,或所提供材料与报名时不一致的,不予办理入学手续,入学资格无效。录取后未报到、自行放弃入学资格的各类鼓励政策和专项计划考生,不再享受相应政策。
跨省重复报考专升本和不能如期取得高职(专科)毕业证书的考生,录取后无法正常报到和注册学籍,责任自负。
六、资格复查
新生入学后,我校根据招生政策、录取标准、《普通高等学校招生体检工作指导意见》(教学〔2003〕3号)及学籍管理相关规定,对新生报考及录取资格进行复查,对不符合条件或有弄虚作假、违纪舞弊行为的,取消入学资格,并按照教育部相关规定移交相关管理部门严肃处理,由此产生的一切后果由考生自负。
七、学籍学历管理
专升本学生在校学习期间,学籍管理按照《普通高等学校学生管理规定》和我校有关规定执行。学生在校学习期间,不得转学或转专业。
专升本学生按教学计划修完规定课程,成绩合格,由安徽建筑大学颁发普通高等教育本科毕业证书。按照《教育部关于当前加强高等学校学历证书规范管理的通知》(教学〔2002〕15号)精神,专升本学生毕业证书的内容须填写“在本校××专业专科起点本科学习”。符合学士学位授予条件的授予安徽建筑大学相应学士学位。
专升本学生学费按照安徽省发改委、安徽省财政厅、安徽省教育厅相关规定执行。收费标准如有变更,按上级部门核准的最新收费标准执行。
普通高校专升本学生毕业时,执行国家本科毕业生的有关就业政策。
八、资助政策
学校拥有国家奖学金、国家励志奖学金、国家助学金、国家助学贷款与校内各类奖助学金、勤工助学、学费减免、困难补助等相结合的多举措全方位精准资助体系。学生可以通过提交个人申请、学院审核、学校审批等程序获得资助,具体在入学前咨询联合培养点院校。
九、违规处理
在报名、考试中违规的考生及有关工作人员,严格按照《国家教育考试违规处理办法》和教育部有关文件规定处理;涉嫌违法的,移送司法机关,依照《中华人民共和国刑法》等追究其法律责任。
十、其他须知
(一)考生报名所提交材料、填报信息必须完全真实;在报名、审核等环节,必须遵守涉考工作纪律和舆情责任,服从考务工作人员的安排与要求,不得随意向各类机构和媒体发布相关信息。在报名、审核、考试及其他可能影响涉考工作的环节中违规的考生,严格按照《国家教育考试违规处理办法》和教育部有关文件规定处理;涉嫌违法的,移送司法机关依照《中华人民共和国刑法》等追究其法律责任。
(二)我校普通专升本招生考试各项工作在学校本科招生委员会统一领导下进行,校纪检监察部门全程监督。
(三)安徽建筑大学本科招生信息网(网址https://www.ahjzu.edu.cn/zsw)是我校相关招生考试、录取信息发布的唯一渠道,请广大考生及时关注,学校不再具体通知考生本人,考生因个人原因造成的后果由其本人负责。我校未授权任何个人或机构转发我校招生、考试、录取相关信息。未经允许截取我校回信、留言、通话记录发布的,我校保留追究其法律责任的权利。
我校严格执行国家招生政策,坚决杜绝任何形式的有偿招生,坚决杜绝本校教职工参与任何中介机构或辅导机构教学、讲座等活动。以我校名义进行非法招生宣传、培训和信息发布等活动的中介机构或个人,我校将依法追究其责任。
学校监督举报电话:0551-63828081(校纪委办);
安徽省教育招生考试院举报电话:0551-63619961,举报邮箱:jiancha@ahedu.gov.cn。
(四)以上各项规定如与省主管部门相关文件精神有出入的,请考生及时向我校反映,我校以上级政策为准并对具体事项作详细解释。后续各类通知将在我校本科招生信息网及时发布,请考生保持关注,及时查看并相互告知。
(五)请考生从报名到入学期间务必保持报名时登记的联系电话全程畅通,学校在审核材料、组考、阅卷、录取、寄发通知书等阶段均可能会与考生联系核实相关信息,因电话失联造成的后果由考生本人负责。
十一、联系方式
联系电话:0551-63828083、63828188
咨询邮箱:544409737@qq.com、59861105@qq.com(来信请附联系电话)
学校地址:合肥市蜀山区紫云路292号(紫云路校区)
招生网址:https://www.ahjzu.edu.cn/zsw
本章程由安徽建筑大学负责解释,相关内容均须以省教育招生主管部门最终文件通知精神为准。
安徽建筑大学2026专升本各专业考试大纲.pdf
附件1:安徽建筑大学2026年普通专升本招生外省院校毕业退役士兵申请表.docx
附件2:安徽建筑大学2026年普通专升本招生鼓励政策申请表.docx
